The collaborators in the PINK project were authoring in the following publication:
Exner, Thomas E. et al.: Going digital to boost safe and sustainable materials innovation markets. The digital safe-and-sustainability-by-design innovation approach of the PINK project; Computational and Structural Biotechnology Journal, Volume 29, 110 – 124; doi.10.1016/j.csbj.2025.03.019
The innovation report by Exner et al. presents the conceptual foundation, methodological architecture and implementation strategy of the PINK project. The publication positions PINK as a systemic response to the European Union’s ambition to align industrial competitiveness with environmental and societal responsibility under the twin green and digital transition.
The authors explicitly frame the project’s mission as fostering “Safe-and-Sustainable-by-Design (SSbD) advanced materials and chemicals (AdMas&Chems) development by integrating state-of-the-art computational modelling, simulation tools and data resources.” In doing so, PINK addresses a structural bottleneck: while the EU Joint Research Centre has established the SSbD Framework as policy guidance, practical and digitally enabled workflows for its implementation in industrial innovation pipelines remain limited.
Advanced materials and chemicals must not only provide enhanced performance, but must simultaneously reduce dependency on critical raw materials, lower greenhouse gas emissions, and contribute to a “toxic-free environment.” The central thesis of the paper is that this multidimensional optimisation challenge can only be addressed through integrated digital infrastructures capable of supporting early-stage decision-making. A major conceptual innovation of PINK lies in its reinterpretation of the SSbD Framework. Rather than following a strictly sequential stage-gate evaluation, the project reformulates SSbD as a multi-objective optimisation problem. As the authors state, “SSbD is, within PINK, conceived as a multi-objective optimisation problem with the goal of balancing diverse requirements based on all the available data, with their associated uncertainties.” This reframing allows simultaneous consideration of four requirement categories: functionality, safety, sustainability and cost-efficiency.
The methodological architecture of PINK is based on a tiered approach aligned with material development stages. Early innovation phases rely on high-throughput predictive tools to support the principle of “fail early, fail cheap.” As development progresses, increasingly refined computational and experimental methods are integrated, raising confidence and data maturity. This dynamic adjustment of model complexity and evidence depth constitutes a structured pathway from ideation to market introduction.

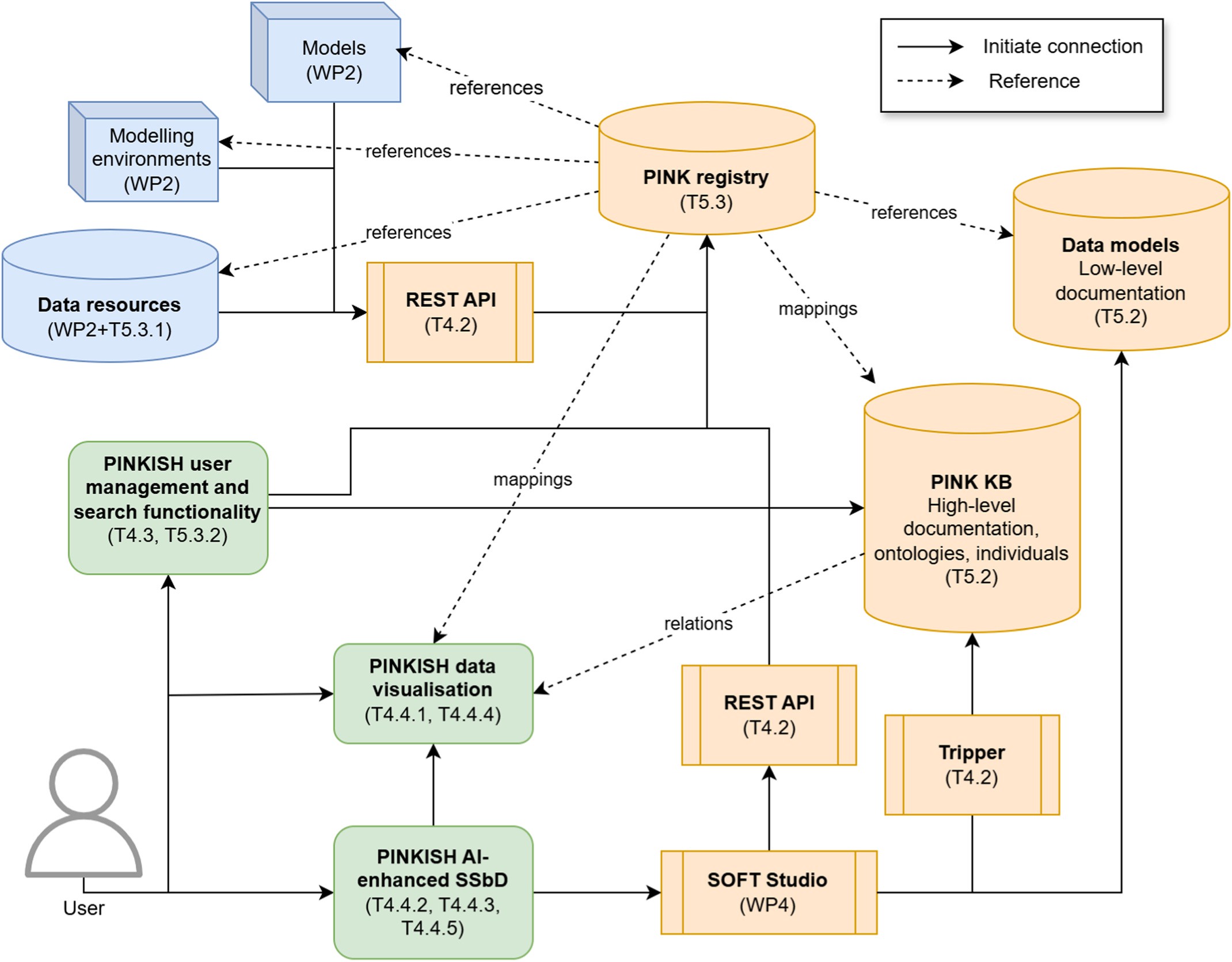
Illustration of the architecture of the distributed PINK infrastructure including the independent data and modelling services (blue), the PINKISH components for data visualisation and SSbD decision support (green) and the semantic and technical interoperability framework (orange). (taken from publication)
At the technological core of the project lies the PINK open innovation platform and its user-facing interface, the PINK In Silico Hub (PINKISH). The publication describes this infrastructure as “a distributed system that integrates all relevant modelling resources enriched with advanced data visualisation and an AI-driven decision support system.” The platform consolidates modelling tools from traditionally siloed domains – functional design, safety assessment, life cycle assessment and life cycle costing – into a harmonised digital ecosystem.
A key enabler of this integration is the newly developed Interoperability Framework, designed to harmonise heterogeneous data and modelling services across domains. Fragmentation of tools and data silos currently limits cross-domain optimisation. PINK addresses this by implementing semantic annotation, ontological mapping and machine-actionable data structures aligned with FAIR principles. The framework thus contributes to the emerging European materials data ecosystem and supports cross-domain interoperability.
The decision support workflow implemented in PINK comprises eight interconnected steps. These include definition and weighting of optimisation criteria, similarity-based data mining, QSAR/QSPR modelling, mechanistic simulations, prospective and anticipatory life cycle assessment, multi-objective optimisation, generative AI-based candidate design, and final ranking and recommendation. Notably, the integration of generative and causal AI moves beyond evaluation toward proactive material design, enabling systematic exploration of large chemical and material spaces.

Schematic presentation of the eight steps of the decision support workflow with step 1–5 producing the input data for the multi-objective optimisation of step 6. Especially in early AdMas&Chems development stages, step 7 generates additional candidates to further explore the chemical/material space. Step 8 visualises the output to give the user all the information to select the candidates to take over to the next development stage. (taken from publication)
An additional conceptual advancement is the integration of Knowledge Graphs for chemical impact assessment. By structuring entities and relationships across safety, environmental and socio-economic endpoints, Knowledge Graphs enhance transparency, traceability and cross-domain reasoning; prerequisites for regulatory credibility and industrial uptake.
The project’s validation strategy is grounded in two industry-driven Developmental Case Studies and a subsequent Industrial Demonstrator programme. The Case Studies address biodegradable co-polymers and organic UV filters, covering hazard assessment, exposure scenarios and full life-cycle sustainability dimensions. These cases serve not merely as technical validations but as iterative design drivers shaping the platform’s usability, tier classification and industry readiness.
PINK slightly deviates from the strict SSbD Framework workflow in three aspects: removal of strict separation between design and assessment phases, flexibility in indicator weighting, and delayed enforcement of exclusion criteria in early development stages. These modifications reflect industry needs for exploratory flexibility while preserving robustness for later-stage regulatory alignment.
PINK strives to transform the SSbD Framework “from a stepwise process performed iteratively into a multi-objective optimisation problem by evaluating functionality, safety, sustainability, and cost-efficiency simultaneously.” The publication therefore describes not merely a digital toolset but a systemic innovation infrastructure. By integrating computational modelling, AI-driven optimisation, lifecycle thinking and semantic interoperability into a coherent digital architecture, PINK operationalises the transition from policy vision to digitally supported materials innovation and accelerates the industrial implementation of Safe-and-Sustainable-by-Design.
Follow this link to read the full publication.
PINK has received funding from the European Union’s Horizon Europe Research and Innovation programme under grant agreement No. 101137809, the Swiss State Secretariat for Education, Research and Innovation (SERI) under grant REF-1131-52302 and UK Research and Innovation (UKRI) via Innovate UK under grant number 10097944. Irini Furxhi has received funding from the HORIZON MSCA-2022-PF-01–01 programme, grant number 101103082.





